|
学校首页
关闭
首页
部门概况
通知公告
办事指南
信息公开
财务制度
业务平台
常用下载
首页
部门概况
部门介绍
职能设置
通知公告
办事指南
信息公开
财务制度
业务平台
英华在线办公系统
学生网上交费系统
学费发票获取平台
增值税发票查验平台
常用下载
通知公告
通知公告
通知公告
首页
>
通知公告
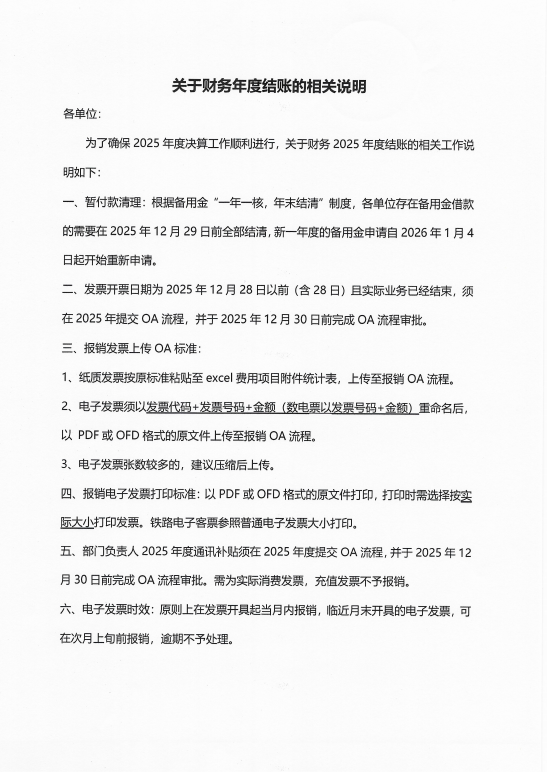
2025.12.1关于财务年度结账的相关说明
时间: 2025-12-01 来源: 财务处 作者:
Produced By CMS 网站群内容管理系统 publishdate:2026/03/24 15:14:08